এফডিএ
FDA
Home
About Organization
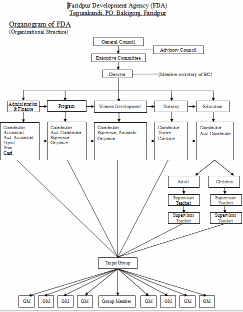
Organogram
Vision
Mission
Send A Message / Query
Total Employee
Officer's Info
Employee's Info
Registration
Network/Forum
Project
Running Project
Complete Project
Upcomming Project
Photo Gallery
Back to Ngo Faridpur
Organogram
©NGO Faridpur
Developed by
A2Z Global IT